HelperAddon-v1.1

$0+
0 ratings
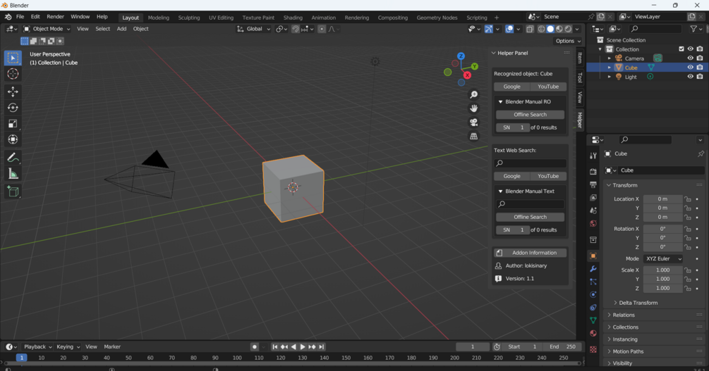
The Helper Add-On for Blender is a custom extension for Blender that enhances your workflow by providing quick access to web search functionality based on recognized objects or entered text. It offers features to perform Google and YouTube searches related to the selected object or entered text, as well as search within the Blender Manual.

----------------------------------------------------------------

## Installation

Follow these steps to install and set up the Helper Add-On:

1. Download the entire repository as a ZIP file by clicking on the "Code" button above and selecting "Download ZIP". Save the ZIP file to a location on your computer.

2. Open Blender on your computer.

3. In Blender, navigate to the "Edit" menu located at the top-left corner of the screen.

4. From the "Edit" menu, select "Preferences". This will open the Preferences window.

5. Within the Preferences window, locate and click on the "Add-ons" tab in the left-hand menu.

6. In the Add-ons tab, you'll see an "Install..." button at the top. Click on this button.

7. A file dialog will appear. Use this dialog to navigate to the location where you saved the downloaded ZIP file in step 1. Select the ZIP file and click "Install Add-on".

8. After installation, you'll see a list of add-ons. In the search bar at the top right corner of the Preferences window, type "Helper Add-On". The add-on should appear in the list.

9. To enable the add-on, simply check the checkbox next to "Helper Add-On". This will activate the add-on.

10. Close the Preferences window to apply the changes.

11. You can now access the Helper Add-On from the "Helper" category within the N-panel in the 3D Viewport. If you don't see the N-panel, press the 'N' key to toggle it on.

12. If it is showing error then go into this location C:\Users\ your use name)\AppData\Roaming\Blender Foundation\Blender\3.6\scripts\addons\ HELperAddon-v1.1

13. Remane the HelperAddon as HelperAddon
$
I want this!

The Helper Add-On for Blender is a custom extension for Blender that enhances your workflow by providing quick access to web search functionality based on recognized objects or entered text. It offers features to perform Google and YouTube searches related to the selected object or entered text, as well as search within the Blender Manual.

The Helper Add-On for Blender is a custom extension for Blender that enhances your workflow by providing quick access to web search functionality based on recognized objects or entered text. It offers features to perform Google and YouTube searches related to the selected object or entered text, as well as search within the Blender Manual.
## Version History - **Version 1.1:** - Added Blender Manual RO and Blender Manual Text functionalities. - Improved search algorithms for more accurate results. - Enhanced UI layout for a better user experience. - Minor bug fixes and performance improvements. - Improved safety checks for web searches. - Added tooltips for quick feature explanations. - Improved handling of search queries for more relevant results. - Updated links: [GitHub](https://github.com/Lokisinaryblender?tab=repositories), [Gumroad](https://lokisinaryblender.gumroad.com/), [Twitter](https://twitter.com/LokisinaryB). - **Version 1.0:** - Initial release of the Helper Add-On. - Added Recognized Object Search and Text Web Search functionalities. - Supported Google and YouTube search engines.
Size
244 MB
$0+

HelperAddon-v1.1

0 ratings
I want this!